Добавление модуля опционных стратегий
У инвестиционной биржи уже есть доска опционов как базовый инструмент торговли. Задачей было добавить модуль опционных стратегий с готовыми шаблонами и возможностью собрать стратегию вручную.
Дизайн модуля опционных стратегий
У инвестиционной биржи уже есть доска опционов как базовый инструмент торговли. Задачей было добавить модуль опционных стратегий с готовыми шаблонами и возможностью собрать стратегию вручную.
Как будем мерить успех
Таргеты
  • 6–8% переходов из карточек и графиков как показатель интереса к новому инструменту.
  • 15–20% завершённых заявок — таргет на конверсию в отправку стратегии после запуска всех сценариев оформления
  • не больше 75 сек — среднее время сборки сложной стратегии
  • не больше 40% отказов на этапе выбора и настроек
  • не меньше 50% сделок через шаблоны — таргет на освоение новой механики.
Поскольку фича создавалась с нуля, конкретных исторических метрик не было. Для ориентиров использовались показатели активности по существующей доске опционов и усреднённые бенчмарки вовлечённости по финтех-интерфейсам с многошаговыми сценариями.
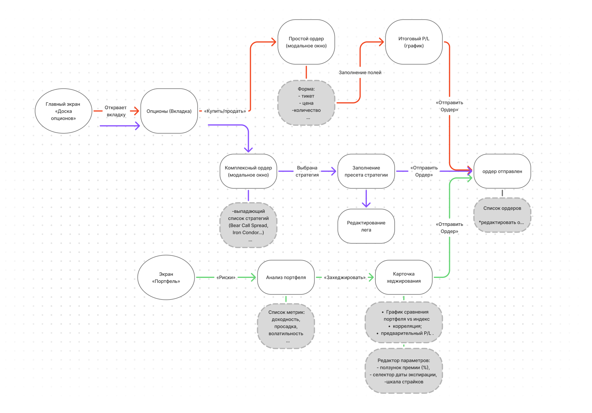
При внедрении готовых опционных стратегий как отдельный инструмент я разложила их на три сценария:
simple
для новичков
Hedging
защита портфеля
Complex
мультилег для профи + мобильная аналитика для быстрого выбора
simple
← desktop
mobile →
mobile
проблема
Новичкам сложно понять «с чего начать»: один экран с графиком/таблицами не объяснял, что именно покупать и каков риск
суть решения
Дать пользователю «готовую точку входа» через карточки стратегий и упростить переход от тикера/аналитики к сделке.
ключевые решения в интерфейсе
1. Единая CTA: «Оформить стратегию» вместо «Купить» к каждому опциону
2. Карточка стратегии с payoff и короткой «Суть стратегии» простым языком
3. Мини-P/L для быстрого понимания на мобайле
что закрывает из таргетов
1. Рост CTR по кнопке «Оформить стратегию».
2. Рост доли завершённых сценариев
Hedging
проблема
Инвесторы не видят, как PUT-стратегия реально покрывает просадку портфеля; боятся «покупать непонятное».
Суть решения
Показать связь портфеля с индексом и дать простой инструмент настройки хеджирования через визуальные элементы.
ключевые решения в интерфейсе
1. Карточка хеджа: портфель vs бенчмарк, корреляция, историческая просадка.
2. Редактор: ползунок премии, список экспираций, шкала страйков, интерактивный payoff.
3. Простые формулировки: «Корреляция — это насколько портфель движется вместе с индексом».
что закрывает из таргетов
1. Снижение отказов на этапе выбора и настроек
2. Рост доли завершённых сценариев
проблема
Инвесторы не видят, как PUT-стратегия реально покрывает просадку портфеля; боятся «покупать непонятное».
Суть решения
Показать связь портфеля с индексом и дать простой инструмент настройки хеджирования через визуальные элементы.
ключевые решения в интерфейсе
1. Карточка хеджа: портфель vs бенчмарк, корреляция, историческая просадка.
2. Редактор: ползунок премии, список экспираций, шкала страйков, интерактивный payoff.
3. Простые формулировки: «Корреляция — это насколько портфель движется вместе с индексом».
что закрывает из таргетов
1. Снижение отказов на этапе выбора и настроек
2. Рост доли завершённых сценариев
Market Analytics
complex
проблема
Пользователи тратят много времени на переключения между графиками и доской, и им не хватает данных для уверенного выбора опциона.
Суть решения
Объединить аналитику и доску в один экран, с режимами отображения параметров и возможностью разворота в горизонталь.
ключевые решения в интерфейсе
1. Крупный переключатель режимов (PRICE / GREEKS / INFO).
2. Акцентированный переключатель PUT / CALL.
3. Подсказка о том, что график можно развернуть на весь экран.
что закрывает из таргетов
1. CTR из аналитики/доски в старт оформления растет·
2. Тратиться меньше времени от открытия до выбора позиции
проблема
Пользователи тратят много времени на переключения между графиками и доской, и им не хватает данных для уверенного выбора опциона.
Суть решения
Объединить аналитику и доску в один экран, с режимами отображения параметров и возможностью разворота в горизонталь.
ключевые решения в интерфейсе
1. Крупный переключатель режимов (PRICE / GREEKS / INFO).
2. Акцентированный переключатель PUT / CALL.
3. Подсказка о том, что график можно развернуть на весь экран.
что закрывает из таргетов
1. CTR из аналитики/доски в старт оформления растет·
2. Тратиться меньше времени от открытия до выбора позиции
Multi-leg Strategies
complex
проблема
Профессиональные трейдеры хотели собирать стратегии из нескольких ног, но старый процесс был слишком длинным и требовал много переключений, что приводило к потерям концентрации и ошибкам в параметрах.
Суть решения
Внедрить готовые опционные стратегии (пресеты) и редактор мультилега в одном окне: пользователь может выбрать стратегию из списка и получить сразу заполненные ноги, а при необходимости изменить параметры и отправить заявку.
ключевые решения в интерфейсе
1. Добавление и редактирование ног в одной таблице.
2. Отображение payoff-графика стратегии прямо в редакторе.
3. Перетаскивание ног для изменения порядка.
4. Явная кнопка «Отправить стратегию».
что закрывает из таргетов
Профи собирают стратегии быстрее:
1. Сокращение времени сборки сложной стратегии
2. Рост доли завершённых заявок
3. Снижение отказов
Итоги против таргетов
CTR вырос с 4% до 7%
Вышли в таргет. Основной вклад дали единая CTA «Оформить стратегию», объединение аналитики и доски в один экран.
Конверсия «начал → отправил» 16%
В Simple/Hedging уложились, а вот в Complex не хватило: часть пользователей всё равно бросала на середине. Я сознательно не перегружали редактор подсказками, чтобы сохранить гибкость для профи, и оставила часть задач на доработку следующих релизов.
75 cек – Время сборки стратегии
Близно к целевому уровню, но не все попало: новички справлялись быстрее, а опытные пользователи иногда тратили больше времени из-за тонкой настройки страйков.
36% Отказов на этапе настройки (-4%)
Снизились в основном за счет Simple и Hedging, но в Complex осталась зона риска. Я пробовала идею мастера, который шаг за шагом собирает стратегию, но от неё отказалась — слишком упрощал процесс.
более 52% заявок через шаблоны
Цель достигнута. В основном за счёт простых стратегий и хеджа; в мультилеге доля заявок была чниже, чем ожидалось, но этого хватило, чтобы в сумме выйти в план.
Мой личный прогресс
Для меня это был новый опыт — понять, как одна идея может разложиться на разные входы: простой старт для новичка, хедж для инвестора и конструктор для профи.Я научилась смотреть на задачу системно: связывать решения с таргетами, продумывать аналитику ещё до макетов и видеть, как одна фича может закрывать разные боли в продукте.